Chef·fe de projet en conception-réalisation
Les chef·fes de projet en conception-réalisation conçoivent et construisent des installations de traitement de l’eau potable et de traitement des eaux usées. En s’aidant de techniques perfectionnées, ces professionnel·le·s apportent une contribution à la protection des eaux.
Connaissances approfondies en ingénierie : Les chef·fes de projet en conception-réalisation apportent des connaissances préalables par leur formation d’ingénieur·e en sciences de l’environnement, d’ingénieur·e mécanicien·ne ou d’ingénieur·e des procédés. Leur domaine de travail se situe à l’interface du génie mécanique, du génie des procédés, de l’électrotechnique et du génie civil.
Des installations efficaces pour l’approvisionnement et l’évacuation : de la conception à la mise en service en passant par la construction, la cheffe ou le chef de projet réalise des installations de traitement de l’eau potable ou d’épuration des eaux usées de façon efficace, conviviale, intelligente et durable.
Goût de la technique et autonomie : Les chef·fes de projet en conception-réalisation travaillent de manière autonome tout en appréciant les échanges au sein de l’équipe. Le dimensionnement, la conception des installations, l’établissement des offres et la planification des projets dans les moindres détails font également partie de leur cahier des charges. La communication et la coordination avec la clientèle, les exploitant·e·s d’installations, les bureaux de planification et les fournisseurs constituent un élément important de leur travail. Les chef·fes de projet en conception-réalisation surveillent bien sûr aussi les coûts et les délais des projets. L’encadrement des projets de A à Z, jusqu’à la surveillance du montage et la mise en service sur site font partie de leur fonction.
Employeurs possibles
Les employeurs typiques sont des entreprises qui développent et construisent des installations de traitement de l’eau potable ou d’épuration des eaux usées. D’autres branches possibles sont la construction de machines et de véhicules, les entreprises d’électrotechnique (construction de circuits et d’installations), l’aéronautique, l’industrie chimique, l’industrie alimentaire, etc.

«En tant que chef·fe de projet construction d’installations, tu as une vue d’ensemble des nouvelles installations de traitement de l’eau potable et tu as des échanges avec la clientèle, les planificateur·trice·s et les fournisseurs.»
Simon, chef de projet construction d’installations chez Techfina SA
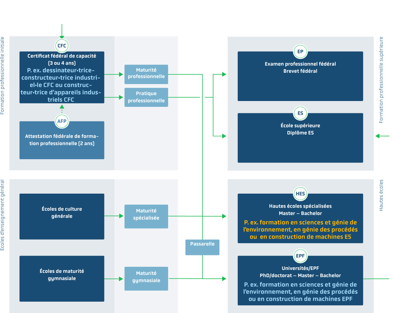
Formation de base : Les études d’ingénieur(e) en environnement ou, au choix, en génie des procédés et en génie mécanique offrent une base optimale pour cette activité passionnante. La spécialisation se fait au cours des études ainsi que par des formations continues ultérieures et la pratique professionnelle.
Formation



